Wednesday March 2026

হটলাইন

সেবা এবং ধাপ

নং শিরোনাম সেবার ধাপ কার্যকলাপ
  
পরিবার পরিকল্পনার বিভিন্ন পদ্ধতি বাছাই প্রক্রিয়া দেখুন
জটিল ঝুকিপূর্ণ গর্ভবতী মাকে রেফার করা দেখুন
পরিবার পরিকল্পনা বিভাগের গর্ভবতী পরিচর্চার প্রক্রিয়া দেখুন
গর্ভোত্তর সেবা দেখুন
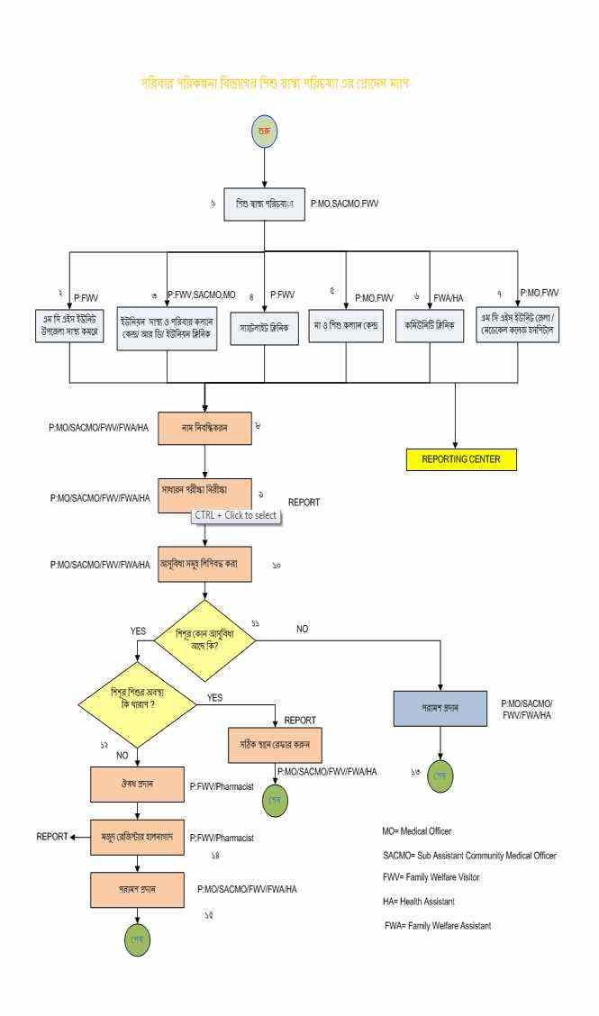
পরিবার পরিকল্পনা বিভাগের শিশু স্বাস্থ্য পরিচর্চার প্রক্রিয়া দেখুন
দেখছেন ১ থেকে ৫ পর্যন্ত, মোট ৫ এন্ট্রি

এক্সেসিবিলিটি

স্ক্রিন রিডার ডাউনলোড করুন